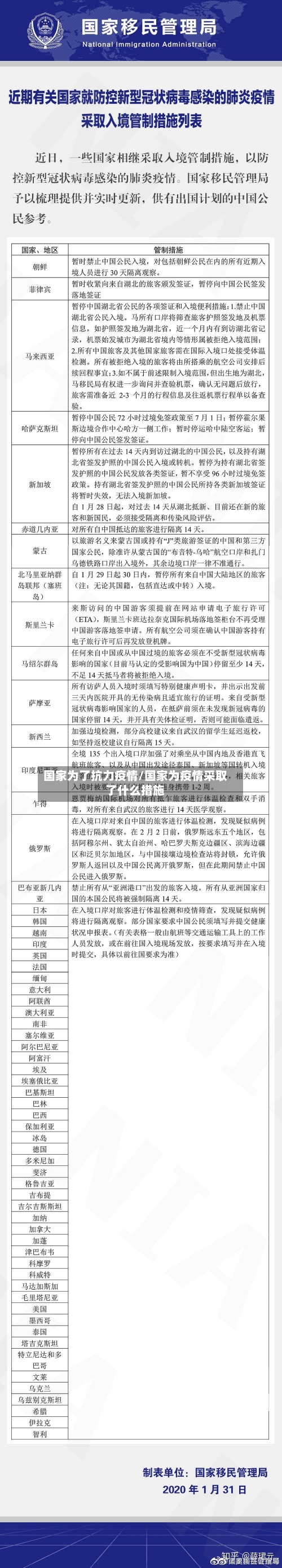
国家为了抗力疫情/国家为疫情采取了什么措施
如何看待中国在疫情防控中所彰显的大国担当?
这次疫情发生后,我们怎么应对 、应对效果如何 ,世界社会高度关注。中国人民在疫情防控中展现的中国力量、中国精神、中国效率,展现的负责任大国形象,得到了世界社会的高度赞誉 。党为我们全面打赢疫情防控人民战争、总体战 、阻击战,努力实现全年经济社会发展目标任务 ,指明了正确方向,注入了强大力量。中国力量筑起抗击疫情最牢防线。

中国防止疫情蔓延的努力,体现了中国的社会主义制度优势 ,体现了中国政府的强大组织和动员能力。美国库恩基金会主席罗伯特·库恩表示,中国政府展现出的组织动员能力是全球卫生史上前所未见的,其他国家很难做到 。

中国在全球疫情防控中的担当 ,不仅为阻止疫情蔓延作出了巨大牺牲和贡献,也为世界社会树立了合作抗疫的典范。 在人类命运共同体理念的引领下,中国与各国携手战“疫 ” ,为全球公共卫生安全注入了坚定信心。

大国担当精神的核心是承担责任 。作为世界大国和联合国安理会常任理事国,中国肩负着推动“人类命运共同体”构建的重任。在追求国内发展的同时,中国致力于促进全球共同繁荣 ,展现了大国的责任感和使命感。 新冠病毒的全球流行是对全人类的考验,它不分种族、制度、文化和意识形态 。

三年抗疫,我们终将胜利!
三年抗疫,我们凭借坚定的决心 、无畏的勇气和团结的力量终将胜利。具体体现在以下方面:国家层面:生命至上,统筹全局抉择坚定:三年时间对于国家而言极为漫长 ,新冠疫情将人类推向危险境地,我国在顶着巨大经济发展压力的情况下,毅然决然地将人民生命置于经济发展之上 ,为人民的健康和安全保驾护航。
中国抗疫最困难时期已经走过,近来正持续优化防控措施,树立抗疫自信 ,距离胜利越来越近 。
三年抗疫,我们确实取得了重大胜利,这一胜利来之不易 ,意义非凡。具体体现在以下几个方面:抗疫成果显著控制疫情速度惊人:2020年1月疫情突袭武汉,党中央迅速决策,举全国之力救援。
例如 ,疫情期间我国经济保持增长,脱贫攻坚目标如期完成,彰显了抗疫与发展的“双胜利” 。平凡英雄共筑防线,守望相助成共同记忆疫情三年 ,无数普通人成为英雄:外卖小哥风雨无阻配送物资,教师变身“主播”坚持线上教学,企业跨界转产医疗物资……他们用点滴行动汇聚成温暖洪流。
为了对抗疫情,中国和外国在医疗方面有哪些合作?
在中国驻伊拉克大使馆协助下 ,中国红十字会援助伊拉克志愿医疗专家团队赴巴格达医学城交流工作。双方就新冠病毒病例检测及救治、院感防控、病例筛查等进行深入交流。中国专家还协助伊拉克安装中方提供的核酸检测实验室设备,强化实验室防护措施,完善样本接受流程 。
提供医疗物资援助:中国可根据疫情严重程度和各国需求 ,向疫情严重的国家提供口罩 、防护服、呼吸机等急需的医疗物资。例如,在疫情初期,中国就向意大利、西班牙等国提供了大量物资援助 ,缓解了当地的物资短缺问题。
主要援助国家 意大利:作为中国在欧洲的重要合作伙伴,中国在意大利疫情爆发初期就提供了大量的医疗物资援助,包括口罩 、防护服、呼吸机等 ,并派遣了医疗专家团队协助抗疫 。法国:中国同样向法国提供了医疗物资援助,并加强了双方在疫苗研发和生产方面的合作。
发表评论