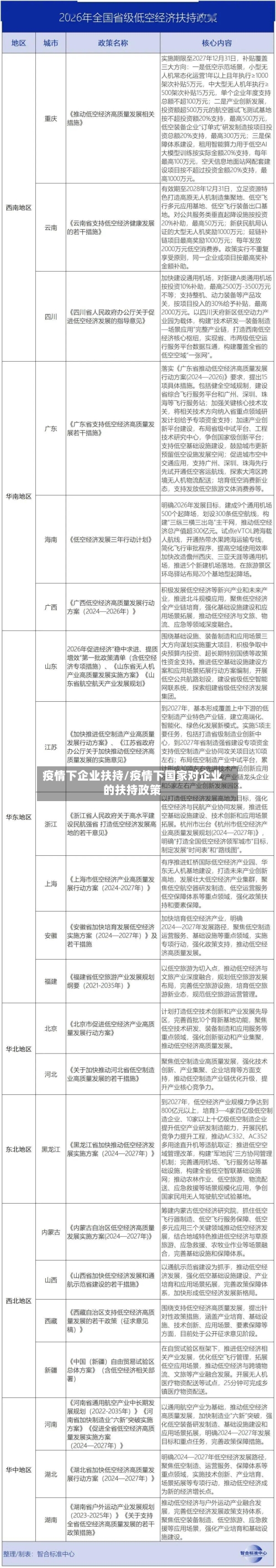
疫情下企业扶持/疫情下国家对企业的扶持政策
疫情下餐饮企业的花式自救
〖壹〗 、疫情下,餐饮企业面临巨大挑战 ,为挽救损失、另寻出路,纷纷开展“花式自救 ”,具体如下:涨价:海底捞和西贝曾因涨价引发全民热议 ,后又致歉并恢复原价;喜茶和奈雪の茶也因“优质原材料及物流费用上调”部分产品涨价,且未回调费用。

〖贰〗、结论疫情后餐饮企业恢复需经历“消费者信心重建—经营成本缓解—政策支持落地—转型模式成熟”的长期过程 。短期内,企业需通过自救措施(如外卖 、社区团购)维持运营 ,但完全恢复正常仍面临消费者行为变化、成本压力、政策执行等多重挑战。

〖叁〗 、我见过的酒店花式自救。在武汉有一家五星级酒店,因为疫情经营不下去,竟然开始出去摆摊,之前国家就非常支持路边摆摊的小经济 。这家酒店负责人也挺聪明的 ,在路边摆摊卖的是当地著名的美食热干面,牛肉面,毕竟是五星级大酒店的手艺 ,这波操作引来了很多路人的围观。

2025年国家对出口企业补贴最新政策解读
〖壹〗、符合条件的出口企业在税收方面将享受一系列减免政策,包括降低税率、延长税收优惠期限等。这些减免政策将有效减轻企业税负,提高其盈利能力 。人力资源补贴:在企业加大用工力度的情况下 ,政府将为新增岗位提供补贴,以鼓励企业吸纳更多人才。补贴金额可能根据岗位类型、员工薪资水平等因素进行调整,以确保补贴的精准性和有效性。
〖贰〗 、线上线下市场拓展双线补贴:境外展位费补50% ,国内展补80万适用对象:计划参加境内外展会的外贸企业、中国(深圳)世界贸易单一窗口注册企业。核心内容:境外参展:全年支持211场重点展会(覆盖电子、机械 、消费品等领域),展位费按实际发生额50%补贴,单企业年度上限60万元 。
〖叁〗、0月1日出口报关政策主要涉及企业所得税预缴申报规则的调整和电商出口免税新规的实施。企业所得税预缴申报规则调整:修订申报表:国家税务总局发布了2025年第17号公告 ,对企业所得税预缴纳税申报表进行了修订。
〖肆〗、遴选332场境外展会作为支持平台,参照2024年政策,按单个展位费不超过80%的比例给予补贴,比较高限额3万元/展位 。每家企业同一展会比较多支持2个标准展位 ,同一业务年度支持展会数量原则上不超过5个(具体标准因国家和地区而异)。
〖伍〗 、设立举报渠道(如热线、线上平台),对有效线索提供奖励,形成政府、企业 、消费者共同监督的格局。通过媒体宣传典型案例(如合规商家、环保消费行为) ,引导社会形成绿色消费观念,提升政策认同感 。
〖陆〗、025年跨境电商政策红利呈现多维度支持,涵盖税收 、通关、资金、市场准入及合规五大领域 ,形成七大战略支点助力跨境企业突围。具体解析如下:税收减免:直接降低运营成本无票免税政策延续至2025年底出口企业免征增值税、消费税,无需进项发票即可享受,中小卖家及零散采购商税务成本降低10%-15%。
2020年国家对中小企业的最新扶持政策
隔离治疗或医学观察期间的职工 ,企业按正常出勤支付工资,且不得解除劳动合同 。停工停产企业在一个工资支付周期内按合同标准支付工资;超过周期的,提供正常劳动者工资不低于当地最低标准 ,未提供劳动者发放生活费。政策背景与意义:2020年受新冠疫情影响,中小企业面临经营困难,国家通过多维度扶持政策帮助企业复工复产 、降低成本、稳定就业。
020年中小企业补贴政策主要包括疫情补贴、贴息补贴以及研发 、建设等方面的其他补贴,具体内容如下:疫情补贴2020年受新冠疫情影响 ,企业普遍面临经营困难 。为降低疫情对企业和市场的冲击,各地政府积极出台疫情补贴政策,核心目标是支持企业复工复产。
国家为支持8000多万个体工商户纾困 ,推出以下五项扶持政策:增值税减免:2020年3月1日至5月底,湖北境内小规模纳税人免征增值税,其他地区征收率由3%降至1%。此政策直接降低个体工商户的税负成本 ,帮助其缓解资金压力。社保费用减免:个体工商户按单位参保养老、失业、工伤保险时,参照中小微企业标准享受减免 。
020年扶持小微企业的政策主要包括租金减免或延期 、社保减免补贴、加大信贷支持力度等;小微企业申报政府补贴可通过关注政策发布、准备申报材料 、提交申请、跟进审核进度等步骤进行。
专门面向中小企业项目:不再执行费用评审优惠扶持政策,中型企业不享受费用扣除。小微企业满分加分:政府采购工程项目中 ,小微企业费用分即使满分,仍可享受政策性加分(增加3%-5%) 。
020年下半年,针对中小企业的贷款政策主要集中在短期信用贷款领域 ,以下为具体政策内容:短期信用贷款类型及条件税贷:核心机制:以企业纳税额为额度核定依据,实行“以税定额 ”模式。
发表评论