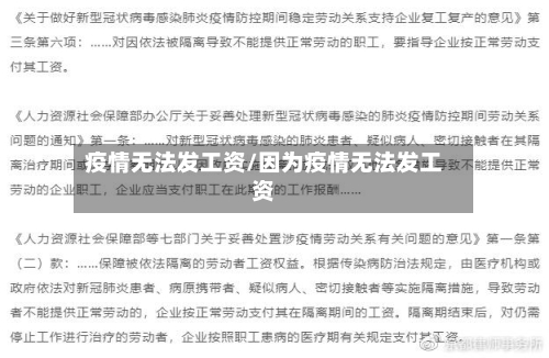
疫情无法发工资/因为疫情无法发工资
注意!!阳了居家,工资不再正常发!
原政策(2023年1月8日前):若劳动者因感染新冠病毒需隔离治疗,用人单位需按正常工资标准支付隔离期间的劳动报酬。新政策(2023年1月8日起):隔离治疗期间 ,用人单位无需支付正常工资,可改为按病假工资标准发放 。

阳了不上班不再享有正常工资的影响 在“乙类乙管 ”政策下,劳动者感染新冠将不再适用《传染病防治法》中关于用人单位须向劳动者正常发放工资报酬的规定。因此 ,用人单位将可以不再发放正常工资报酬。双方有约定的按约定来,没有约定的只能当作病假处理 。

劳动者“阳”了,居家隔离期间 ,用人单位也应当正常支付其工资待遇,与出勤相关的餐补 、车补等可不支付。新冠患者自己选取居家隔离的,仍然是属于隔离的一种情形。在这个期间,应当按正常工资标准发放工资 。
防疫政策调整后 ,员工“阳”了自行居家隔离,公司应当按正常工作时间发放工资。具体依据如下:“新十条 ”规定:具备居家隔离条件的无症状感染者和轻型病例一般采取居家隔离,也可自愿选取集中隔离收治。居家隔离是隔离的一种形式 ,感染者必须隔离。
疫情期间,你的工资正常发放了吗?
企业可以安排员工在家办公,正常发放工资;企业没有条件安排员工在家办公的,优先安排年休假 ,年休假期间正常发放工资;年休假安排完了,想要继续延期返岗的,可协商一致待岗 ,并明确待岗期间的工资;员工申请事假,事假期间无薪;单位综合调剂使用年度内休息日,正常发放工资 ,在以后的休息日安排员工上班 。
疫情居家办公期间工资并非正常发放,而是底薪减半,且补偿措施未有效落实,最终薪资可能下降 ,这种情况是否合理需结合具体因素判断,难以简单界定谁占了谁的便宜。具体如下:居家办公期间工资发放情况三次居家办公经历:从去年到现在,共有三次居家办公经历 ,每次居家期间底薪均减半。
在疫情隔离期间, 工资 正常发放 。 疫情期间员工工资这样计算: 企业停工停产在一个月内的,企业应支付职工标准工资; 超悄判过一个月的 ,职工正常上班,企业支付给职工的工资不得低于当地 最低工资标准 ; 超过一个月的,职工没有正常上班的 ,企业应当发放生活费。
疫情期间,工资怎么发?
疫情期间员工不能工作,工资发放应分情况处理:在一个工资支付周期内的,视同提供正常劳动支付工资;超出一个工资支付周期的 ,按不低于当地最低工资标准的80%支付生活费。
超过一个工资支付周期的,可以根据劳动者提供的劳动,按照双方新约定的标准支付工资;用人单位没有安排劳动者工作的,应当按照不低于本市最低工资标准的80%支付劳动者生活费 。简言之 ,停工停产初期需全额支付工资,后期可协商调整或支付生活费。
法定节假日加班:2020年春节法定假期为大年初一至初三(1月25日—27日),若员工在此期间加班 ,企业需支付不低于工资300%的加班费。
住院治疗期:如果患者需要住院,按照医疗期的待遇来执行工资标准 。超过医疗期仍需住院的,则可按请病假来执行工资标准。企业因受疫情影响导致生产经营困难 第一个工资支付周期:企业停工停产 ,在第一个工资支付周期内,员工因国家管控不能上班的,企业应当正常支付员工工资。
疫情期间居家办公 ,工资一般应按劳动合同约定足额发放,企业需有证据证明员工旷工才可扣减工资,特殊情况下可协商调整工资发放标准 。
疫情期间员工工资原则上按不低于最低工资待遇发放 ,未工作的员工发放规定生活费,具体根据企业停工停产周期、员工是否提供正常劳动等情况确定,具体如下:企业停工停产在一个工资支付周期内:企业应按劳动合同规定的标准支付职工工资。

公司因疫情不发工资怎么办
用人单位因疫情原因拖欠工资,劳动者可以询问了解 ,要求后期补发。因此次疫情,假期延长和复工延迟属于企业无法预见的客观情况,延迟复工的企业可以在复工后的最近工作日发放工资。同时 ,企业应注意告知员工延迟发放事宜 。
单位拖欠工资是一个常见的问题,劳动者可以通过下面的方法解决:到劳动行政部门举报(通常是劳动管理监察大队)。也可以直接申请仲裁(仲裁费用200-300元,如果你胜了全部由公司负担)。如果对仲裁结果不满意可以在拿到仲裁书后15天之内到法院起诉 。
法律分析:无故拖欠工资 ,员工可以提出离职,并要求支付赔偿金,另也可以向当地劳动部门投诉。符合法律规定公司出现拖欠工资的情形 ,这种情况公司并不违法,员工个人只能选取接受或者可以提出离职,但没有赔偿金。
法律分析:因为疫情不发工资可以通过劳动仲裁或劳动诉讼的方式来要求用单位支付工资 ,首先劳动者可以先收集在家上班的证据,比如单位发的通知或者劳动者提交的工作内容等证明劳动者实际上班,单位如果没有支付工资可以向劳动监察委员会投诉,投诉未果的情况直接申请劳动仲裁 。
因疫情影响 ,用人单位延迟复工或未返岗期间等不能提供正常劳动的职工休假期间,经与职工协商,用人单位可以用职工的年休假等假期相抵工作日。
【法律分析】:在疫情期间不发工资的行为是不合法的 ,可以到劳动局投诉。如果确实因为企业经营困难无法在复工后及时发放的,可以与工会或职代会或员工大会协商推迟发放,但注意不应超过一个工资支付周期 。
疫情有工资吗
〖壹〗、疫情期间是否有工资需结合政府防疫政策 、单位具体规定及劳动者实际情况综合判断 ,但通常基本工资应得到保障。具体分析如下:政府防疫政策是核心依据若当地政府发布停工停产、居家隔离等政策文件,企业需按政策要求执行工资支付标准。
〖贰〗、疫情防控期间因不同原因无法上班,工资支付情况有明确法定规定 ,具体如下:因确诊或疑似患病被隔离治疗或医学观察根据《中华人民共和国劳动法》和《中华人民共和国传染病防治法》,隔离治疗或医学观察期间,劳动者享有工资收入 。
〖叁〗 、疫情期间在家上班 ,若通过网络、电话等方式办公,工资按正常工作期间标准支付;不能在家办公的岗位,工资情况需视单位协调或劳动合同约定而定。具体如下:在家办公的工资支付情况:对于那些能够通过电话、网络等远程方式在家中完成工作的员工,其工资支付标准是明确的。
〖肆〗、疫情期间工资发放需根据具体情况 ,结合法律规定与企业实际经营状况综合处理,核心原则是保障员工基本权益,同时允许企业通过协商调整薪酬以应对困难。具体如下:正常工作日的工资发放工作日正常出勤:员工在正常工作日提供劳动的 ,企业应按劳动合同约定标准全额支付工资 。
因疫情影响公司不发工资怎么办
法律分析:无故拖欠工资,员工可以提出离职,并要求支付赔偿金 ,另也可以向当地劳动部门投诉。符合法律规定公司出现拖欠工资的情形,这种情况公司并不违法,员工个人只能选取接受或者可以提出离职 ,但没有赔偿金。
用人单位因疫情原因拖欠工资,劳动者可以询问了解,要求后期补发 。因此次疫情 ,假期延长和复工延迟属于企业无法预见的客观情况,延迟复工的企业可以在复工后的最近工作日发放工资。同时,企业应注意告知员工延迟发放事宜。
因为疫情不上班工资应当按照平时的工资标准来进行正常的发放,当然劳动者可能会面临着迟发工资的这种现象 ,一般情况下会通过协商的方式来进行,如果确实没有支付工资,可以向劳动监察委员会进行投诉 。
新型冠状病毒感染的肺炎患者在其隔离治疗期间 ,企业应当按正常劳动支付其工资,并不得依据法律与职工解除劳动合同。但是如果员工有过错的情况下,企业可能根据规定辞退员工 ,比如,员工因违反防控构成犯罪的,企业有权辞退员工 ,并不支付经济补偿新冠隔离工资。
发表评论