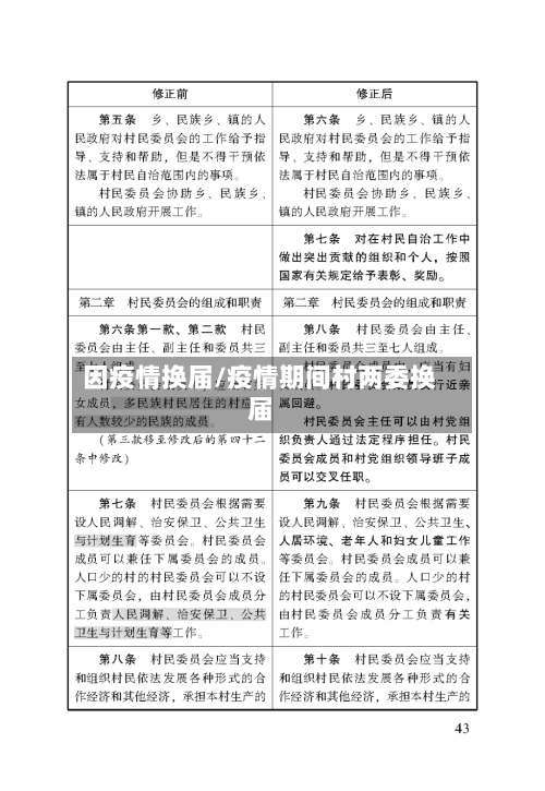
因疫情换届/疫情期间村两委换届
工会换届可以推迟多长时间
〖壹〗 、工会换届一般不得推迟超过6个月 。工会换届推迟的相关规定:根据我国《工会法》和相关法律法规,工会换届是工会领导班子到期后进行新一届选举的重要程序。在特殊情况下 ,如疫情、自然灾害等不可抗力因素导致换届选举无法按时进行时,工会换届可以推迟。

〖贰〗、半年 。通过查询《工会基层组织选举工作条例》信息显示,第三十条规定:遇有特殊情况 ,经上一级工会批准,可以提前或延期换届,延期时间不超过半年。

〖叁〗 、工会超过三个月未换届需要办理延期。会员代表大会任期届满,应按期换届。遇有特殊情况 ,经上一级工会批准,可以提前或延期换届,延期时间一般不超过半年 。


关于延期换届的请示
鉴于我支部当前面临的具体情况 ,特此向上级党委、党总支提交关于延期进行换届选举的申请。近来,我支部任期已届满,按照规定应当进行换届选举工作。然而 ,由于支部书记因病住院,加之部分党员正参与外地工程施工未能及时归队,导致当前主要领导缺席 ,党员人数未能达到法定要求 。
根据中国共青团章程规定,团委换届选举应当按期进行,团委的任期一般为两年。但在特殊情况下 ,团委可以申请延期换届,延期时间不应超过三个月。换届延期需要按照相关程序进行,请示并经过批准是必要的 。可以向上级团委或相关主管单位提出申请,提供充分的理由和依据。
决策过程:提交请示报告:贵单位在面临无法按时换届的情况时 ,及时向相关部门提交了延期换届的请示报告,详细说明了延期换届的原因和必要性。研究答复:相关部门在收到请示报告后,对贵单位的情况进行了深入研究 ,并充分考虑了延期换届对单位工作的影响 。最终,经过慎重考虑,决定同意贵单位延期换届。
关于党支部延期换届改选的请示 。 。党委、党总支: 今年12月我支部已任期届满 ,按规定应进行换届改选, 但由于党支部书记因病住院,(或公出)一部分党员参加外地工程施工未归 ,主要领导缺席、党员数量不符合法定人数,因此,换届选举工作似在明年三月进行。以上请示当否 , 请批复。
不可以。延期换届请示属于一种请示文件,应该注明具体的日期和时间,否则会影响文件的时效性,导致文件无法被上级接受或被延迟处理 。在请示文件中 ,注明具体的日期和时间可以帮助上级更好地了解事件的发生时间和紧急程度,更好地安排工作计划和处理事宜。
基层党支部换届选举程序及换届材料借鉴 党支部(党总支)换届选举程序 任期届满与延期申请 党支部(党总支)任期届满时,应按期进行换届选举。如需延期或提前进行换届选举 ,应报上级党组织批准,延长期限一般不超过一年 。筹备工作 召开支部(总支)委员会,研究换届选举相关事宜。
村干部换届年份是哪一年
村干部换届年份主要集中在2025年下半年至2026年上半年 ,其中2025年第四季度将完成全国村干部集中换届,预计到2026年上半年全国大部分行政村完成换届。换届时间安排的核心依据根据相关政策部署,村干部换届工作采取“分阶段推进”模式 。
025年底至2026年初:结合当前时间 ,2025年是本届村干部任期最后一年,换届选举预计在此时陆续启动。2025年下半年到2026年上半年:上一轮换届选举在2020年,按五年任期 ,2025年将迎来新一轮选举。2025年7月到11月份:因各村在2020 - 2021年开展换届选举工作,按五年一届,部分行政村会在此时换届 。
025年可以选村干部。根据《村民委员会组织法》规定及换届工作安排,2025年为本届村干部任期的最后一年 ,任期届满后将启动新一轮村两委换届选举。具体说明如下:换届时间安排2025年作为本届村干部任期的收官之年,换届工作将按法定程序推进 。
长乐区村书记换届时间大致在2025年下半年至2026年上半年,具体时间需以当地政府通知和公告为准。以下为详细说明:换届时间的大致范围根据相关规定 ,村书记换届的时间主要集中在2025年下半年至2026年上半年,但具体月份可能因地区而异。
村干部换届时间不固定在特定月份,大致在2025年下半年至2026年上半年。村干部换届时间在不同地区有所不同 。依据《村民委员会组织法》规定 ,村委会每届任期为五年,届满后要及时组织换届。2025年是本届任期的最后一年,各地会分批次逐步推进换届工作。从地方案例来看换届时间分布多样 。
关于北核 、南核、SCD、科核换届的说明
北核 、南核、SCD、科核换届情况如下:科技核心:换届时间为2019年11月20日 ,新目录已评选完成并发布。SCD目录:换届时间为2020年3月(大概时间),换届周期由两年调整为一年一换届。北大核心:官方说法换届时间为2020年,但目录公布时间通常会延迟一年 ,预计2021年公布新目录 。
北核 、南核、SCD、科核换届情况如下:科技核心:换届时间为2019年11月20日,评选结果已出,官方网站发布后可在相关公众号下载2019版科技核心目录。SCD目录换届时间:2020年3月(大概时间),以前是两年一换届 ,现在改为一年一换届。
策略建议:如果决定发表南核,应果断投稿,不必过于担心换届影响 。同时 ,为降低风险,可以选取排名靠前的期刊进行投稿。北大核心换届:换届周期:北大核心是三年一换届,近来使用的是2017版目录。由于北核期刊数量大 ,数据统计复杂,目录一般会晚一年公布 。
国内期刊分类标准如下:南核(CSSCI)由南京大学中国社会科学研究评价中心评选,每两年更新一次 ,568种来源期刊。南核扩展版收录的是虽未进入核心但有潜力的高质量学术期刊,214种。北核(北京大学核心)北京大学图书馆评定的期刊,每四年更新一次 ,权威性高。
最新核心期刊 、CSCD、SCD、A刊、第一/二批学术期刊 、普刊的详细分类及说明如下:南核: 来源期刊:由南京大学中国社会科学研究评价中心评选,每两年更新一次,近来包含568种期刊 。 扩展版:收录的是虽未进入核心但有潜力的高质量学术期刊,近来包含214种。
南核、北核、CSCD 、科核、SCI、SSCI 、EI、A&HCI等期刊的区别 在国内期刊领域 ,存在多个核心期刊遴选体系,主要包括南大核心(CSSCI)、北大核心(中文核心) 、中国科技核心期刊(科核)、中国科学引文数据库(CSCD)等。而在世界期刊领域,SCI、SSCI 、EI、A&HCI等则具有广泛的影响力 。
社区“两委”换届新冠肺炎疫情防控应急预案
〖壹〗、社区“两委”换届新冠肺炎疫情防控应急预案为做好社区“两委 ”换届中的疫情防控 ,确保换届工作顺利结束,根据国家、省 、市、区新冠肺炎疫情防控有关要求,制定本应急预案。防控组织管理做好防疫形势预判:街道文化卫生健康服务中心需及时将境外疫情情况、国内疫情中高风险地区信息及疫情防控最新工作要求通报至各社区。
〖贰〗 、为全面贯彻落实国务院、省、市新冠肺炎疫情防控电视电话会议精神 ,全力防范新冠肺炎疫情的传播和流行,保障人民群众健康安全,特制定本预案 。总体要求根据县疫情防控指挥部划定的风险区域 ,相关乡镇(街道)需立即启动应急响应机制,结合实际情况制定针对性应急处置方案。
〖叁〗 、为全面贯彻落实国务院、省、市新冠肺炎疫情防控电视电话会议精神,全力防范新冠肺炎疫情的传播和流行 ,保障人民群众健康安全,特此制定本预案。总体要求 根据县疫情防控指挥部划定的风险区域,相关乡镇(街道)需立即启动应急响应,及时制定应急处置方案 。
发表评论